最高可贷至68岁!开封调整住房公积金政策

   2025-08-05 kongyu1020
核心提示:7月22日消息,开封市住房公积金管理中心日前发布通知,调整公积金相关政策。通知提出,延长开封市住房公积金贷款到期时间,即申

7月22日消息,开封市住房公积金管理中心日前发布通知,调整公积金相关政策。

通知提出,延长开封市住房公积金贷款到期时间,即申请人的贷款年限可延长到法定退休年龄后5年。其中:男职工最长可以贷到68周岁,女职工最长可以贷到63周岁。最长贷款年限30年。

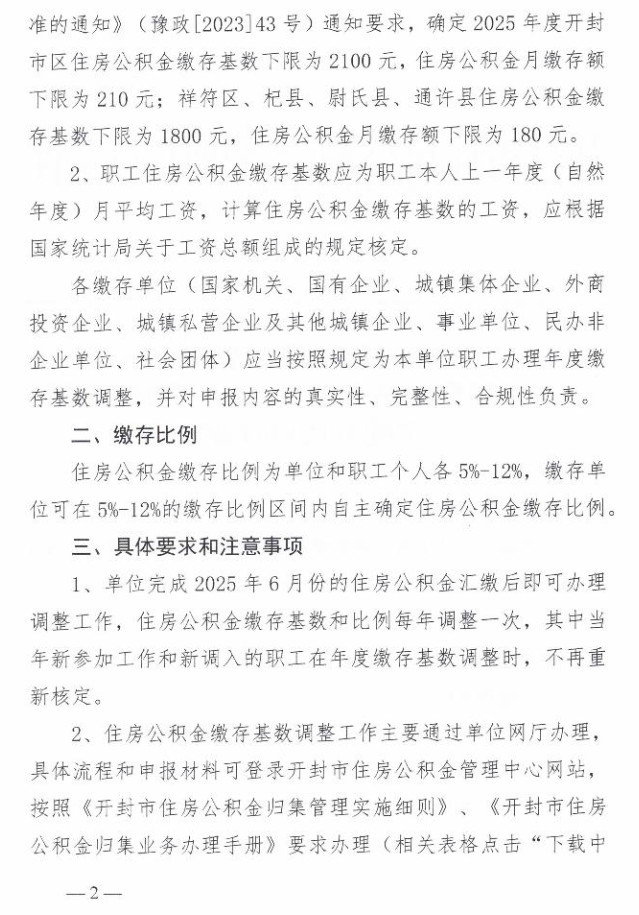
通知还提到,确定2025年度开封市区住房公积金缴存基数下限为2100元,住房公积金月缴存额下限为210元;祥符区、杞县、尉氏县、通许县住房公积金缴存基数下限为1800元,住房公积金月缴存额下限为180元。

图片

图片

图片

图片

图片

图片

来源:顶端开封

 
举报收藏 0打赏 0评论 0
 
更多>同类资讯
  • kongyu
    加关注0
  • 没有留下签名~~
推荐图文
推荐资讯
点击排行
网站首页  |  关于我们  |  联系方式  |  用户协议  |  隐私政策  |  版权声明  |  网站地图  |  排名推广  |  广告服务  |  积分换礼  |  网站留言  |  RSS订阅  |  违规举报  |  鄂ICP备2020018471号