全球每年近一千万人到印度旅游,哪些人更爱去?

   2025-07-29 kongyu1060
核心提示:时隔五年,印度恢复向中国公民签发旅游签证。据印度驻华大使馆官方发布,自2025年7月24日起,中国公民可重新申请旅游签证前往印

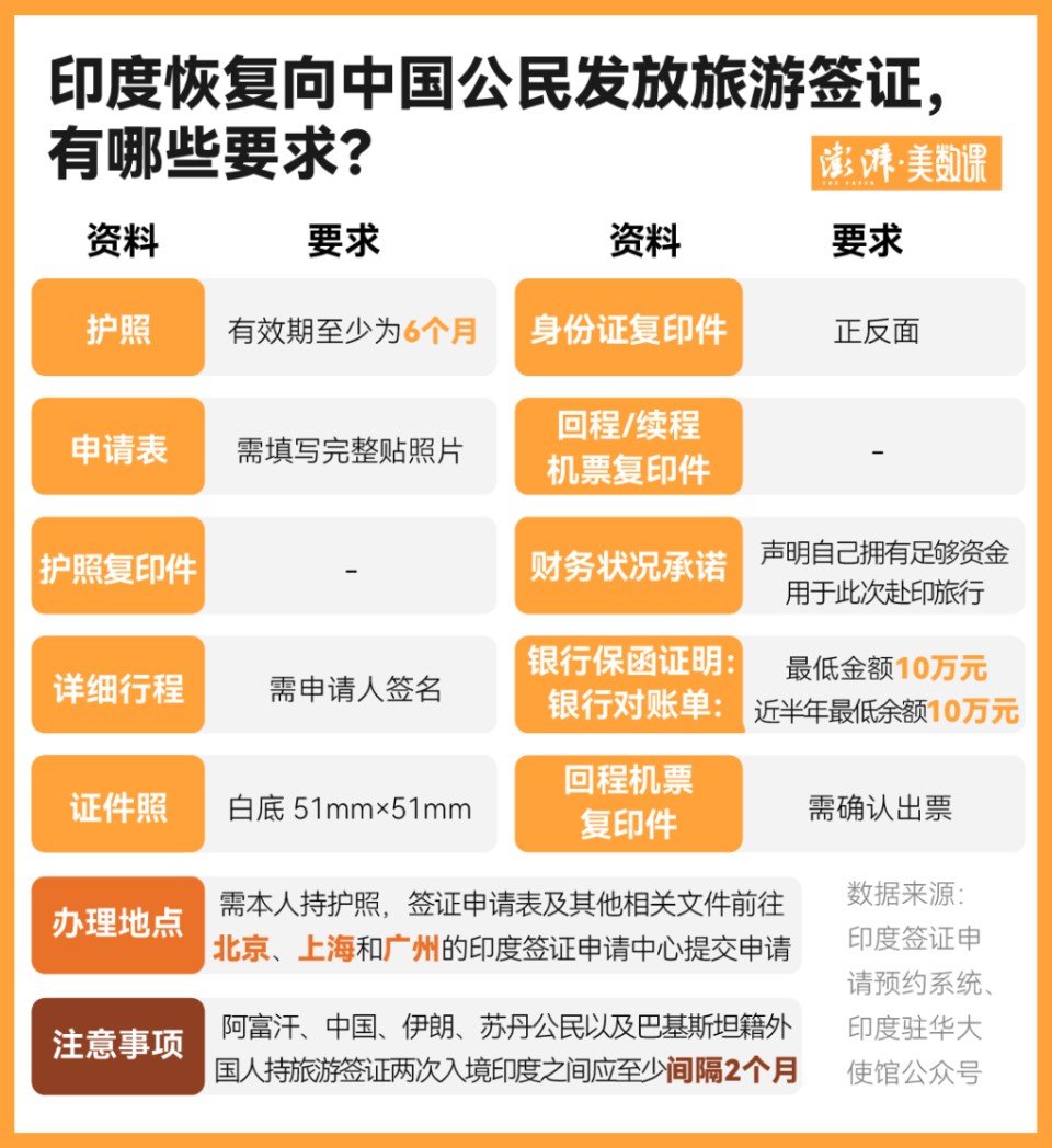
时隔五年,印度恢复向中国公民签发旅游签证。

据印度驻华大使馆官方发布,自2025年7月24日起,中国公民可重新申请旅游签证前往印度。不过,与五年前相比,如今的签证办理流程明显更为复杂:所需的存款证明金额由原来的1万元提高至10万元人民币,而此前可自助申请的电子签证(e-Visa)通道至今尚未恢复,申请人需亲自前往北京、上海和广州的印度签证申请中心提交材料。

图片

据澎湃新闻报道,多家在线旅游平台上前往印度的搜索量迅速上升。以去哪儿平台为例,以印度德里为目的地的机票搜索量一度暴涨,峰值增长超过10倍。此外,据携程签证平台数据显示,今年以来,前往印度的商务签证量同比实现63%的增长。

与此同时,这一消息也在社交媒体上引发了广泛讨论。不少人对印度的治安、卫生条件表示担忧,评论道:“恢复??免签都不去”“没必要没苦硬吃”。

然而,澎湃美数课发现,2023年全球仍有将近一千万人前往印度旅游。他们是谁?又为什么选择“勇闯”印度?

来自孟加拉、美英澳等国的游客最多

受新冠疫情影响,印度自2020年3月起暂停所有持印度签证的外国人入境。随着疫情防控逐步常态化,自2021年10月起,印度开始分阶段恢复对国际游客的开放。

根据印度移民局公布的数据,2023年印度共接待外国游客952万人,恢复至2019年水平的87.1%。相比之下,2019年入境印度的外国游客人数为1093万人,为疫情前的峰值。

图片

为什么有那么多人前往印度旅游?

2023年,印度接待的外国游客中,来自孟加拉国的人数最多,占到近 1/4;其次是美国、英国、澳大利亚和加拿大。

来自纽约视觉艺术学院品牌硕士课程的讲师卡罗琳娜·罗格尔在一次旅行中写下了她初到印度的感受:“离开机场仅仅几分钟,印度就唤醒了我所有的感官。汽车、自行车、人力车和牛群迅速涌入,构成了一个既视觉冲击、又嘈杂混乱、甚至让人有些窒息却又充满欢乐的欢迎仪式。在参观庙宇时,女神、宗师、神圣符号和雕像的形象紧紧抓住你的目光。”这种截然不同的文化底色,正是印度吸引外国游客的重要原因。

图片

印度历史悠久,从宏伟的泰姬陵、阿格拉堡到遍布全国的古代神庙,都是全球游客争相“打卡”的地标。根据联合国世界遗产中心的数据,截至2025年7月,印度共拥有44处世界遗产,其中36处为文化遗产、7处为自然遗产,1处为复合遗产。

此外,印度还是一个宗教与灵性的聚合之地。佛教、印度教、锡克教等宗教在此扎根;瑜伽、冥想等修行方式亦源自印度,吸引大量身心灵旅人前来“朝圣”。印度哈里亚纳邦法里达巴德学院在一项研究中指出,“宗教、瑜伽与灵性”是吸引国际游客的核心因素。

公共卫生、社会治安等问题劝退不少游客

不过,印度的公共卫生、环境污染和社会治安等问题一直备受诟病。

露天的公共厕所、粪大肠菌群严重超标的恒河水、常年超过世卫组织安全标准的PM2.5浓度,以及层出不穷的性骚扰、性暴力事件,给印度造成长期负面影响,也使得它在游客,尤其是女性游客心中被贴上了“高风险旅游目的地”的标签。

图片

据印度移民局2023年统计数据,全球各国入境印度的外国游客呈现出显著的性别比例差异。整体来看,男性游客占比高于女性,但在不同国家之间还存在明显分化。

中东、东亚及南亚国家男性游客比例显著偏高,沙特阿拉伯男性游客占比超过80%。相反,东南亚及北欧地区部分国家女性游客占比超过男性,泰国、哈萨克斯坦和越南女性游客占比均超过60%。美洲、西欧、非洲、大洋洲等地区入境印度的游客性别比例较为均衡,但男性仍占多数。

 
举报收藏 0打赏 0评论 0
 
更多>同类资讯
  • kongyu
    加关注0
  • 没有留下签名~~
推荐图文
推荐资讯
点击排行
网站首页  |  关于我们  |  联系方式  |  用户协议  |  隐私政策  |  版权声明  |  网站地图  |  排名推广  |  广告服务  |  积分换礼  |  网站留言  |  RSS订阅  |  违规举报  |  鄂ICP备2020018471号