
我就举个小例子,DeepSeek刚出来那阵子,正好春节,一群亲戚聚会,我爸那天就叨咕说,感觉最近有点胸闷。
我那一群亲戚就说:“胸闷呐,你问问AI哎,DeepSeek那么火,我有,来我给你问。”
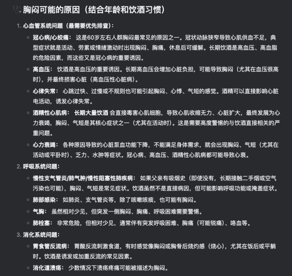
我给大家复刻一下DeepSeek的回答。
就咋说呢,很全乎,很摊大饼,但是没有任何指导意义。。。
很简单,病人很多时候是不知道自己要提供什么信息的,但是医生会根据自己的专业性和经验,来针对性的提问。
所以,当有一个专门的AI健康助手出来,我还是很开心也很惊喜的。
毕竟我是真的经常生病,非常典型的目标用户。。。
你直接在应用商店里搜索“AQ”,就能下载,所有的功能,都是免费用。
安卓已经上架了,IOS后续也会上线。
首页进去就是可以直接提问,右上角还有很多非常大佬级别医生的AI分身。
我其实正好有一个问题想问,因为最近其实是有一点症状,但是实在太忙太忙太忙了,没空、也不想去医院看。
就是最近熬夜比较狠的时候,左胸位置感觉又会有点刺疼。
而且4月去宁波跟达摩院做那个胰腺癌筛查的时候,达摩院的朋友其实把我的整套CT都带回实验室了,来帮我做一个极度全面的筛查和体检。
大部分都没啥问题,但是有一个问题他们提醒我要注意一下。

后来因为太忙就抛在脑后,没当回事。
最近感觉有一点点不舒服,我就这么去问了一下AQ。

在搜了几十篇专业的医学内容,然后参考了10篇资料+深度思考以后,给了我一个初步的回答。
可以看到,整体的回答还是比较专业的,一些医学术语和检查费用都差不多。
不过,如果只是这样的话,我觉得它其实也就那样,因为就非常的普通,只不过比一些通用大模型专业了一些,仅此而已。
我觉得最有用的东西,是我这个回答的最后,看到它给我推荐了一个入口。
进入AI诊室。

我就点进去了,这一下的感觉,就,对味了。
因为,他会根据你的描述,问你问题。
比如第一个问题就是,说心脏不舒服,是怎么个不舒服法?
我回想了一下,回答了一句,一阵阵的刺痛。
然后它就会开始,问第二个问题。

这次发现,他会给在输入栏上,给出的很多的预设选项,你可以不需要输入,只需要点选就可以,并且是可以多选点选,点选后的词都会进入你的输入框,你可以自由修改,然后发送过去。
就这么一连,我回答了将近十几个问题。
从呼吸费力到其他结构异常、从姿势到其他用药,从抽烟习惯到饮酒等等,几乎给我问了个遍。
最后,在问我还有没有补充的信息之后,我说没有。
终于给我精准的定位到了病因。

没啥大碍,不需要太恐慌,主要还是熬夜引起的。
又一点提示还是很有用的,就是下午4点以后不喝浓茶和咖啡,我倒是不咋喝咖啡,但是我家里买了两箱乌龙茶饮料,我一般拿来当水喝。。。
在这个结论的最后,我非常意外的发现,他给我推了一个,预约挂号的入口。。。

我都懵了,直接送到手边吗?
因为其实之前也有一些类似的AI健康助手,但是其实,没有一个能挂号的。。。
我必须得给你们看看,点进来的这个页面。
一下子就知道哪个医院离你近,哪个医院擅长看这个病。
这个体验有多通畅,挂过号的朋友,懂的都懂。。。
蚂蚁的生态,在这个地方,体现的淋漓尽致。
而且我还发现一个更有意思的事儿,就是AQ和医保打通了。
我现在去医院看病,其实都不会带医保卡了。
都会直接用这个医保码。
而现在,你在AQ上,也可以用嘴,直接提问,得到这些信息。
之前我嫌麻烦,从来不看医保,反正每月该交交,有事该用用。
但现在,在医保这件事上,我好像变J了。毕竟工具这么顺手,问一下就能掌握所有信息,就很爽。
接下来我更是J人属性大爆发,给我自己还有我爸妈都建了一个健康档案。
你点左上角,就能看到这个档案。

建完之后,真的,有一种莫名的成就感,我感觉我有点收集癖和强迫症。
里面的所有的信息,都会影响AQ给你的回复。
你不仅,可以上传你的病例、健康史,跟你的健康设备比如手表手环戒指打通,甚至,还能,拍你家的药箱,实现赛博管药。

最好玩的是,这个健康档案里还有个最有意思的东西,就是我居然能在里面做题。
就是这个健康自测,点进去啥都有。

我居然,花了半个小时,把里面的题,都做完了。
我感觉这些题就是冲着我来的。
像是b站那种互动视频,什么测试你内心阴暗的角落,测试你内心的小孩是谁,测试你是甄嬛传里的哪个人,我刷到就必点进去。
最后,结果。。。
一下子,就给我整不会了。。。
虽然结果不咋样,但心情还挺好的= =
很难得抽出时间这样全面地了解一下自己,好像在这个测试的角落里,获得了一些对于自己的确定性。
我觉得,让每一个人都对自己的身体和心理获得更多的确定性,就是AQ在努力去做的事。
写到这儿,我感觉还挺圆满的。
就是医疗+AI的两条支线,好像都越来越完整了。
既能整体上提升人类的医疗水平,也能辅助每个人,更好地看病就医,健康生活。
在前沿疾病的战场上攻克难题的同时,也关注到了每个在生活的战场上冲锋陷阵的普通人。
最后,我想说,AQ在打破信息差这件事上,真的做得不错。当然还有很多需要完善的地方,但未来可期。
之前看过新闻,一些来自不发达地区、没有医疗资源的孩子,只是因为小时候一场普通的发烧,就导致了耳聋,甚至智力受损,整个人生都蒙上阴霾。
很无奈,但这就是医疗资源和知识无法普惠化的时代,造成的悲剧。
如今,这一切已经,感觉都可以看到改变契机。
最后的最后。
真心祝愿,所有的人。
身体健康,无病无灾。
以上,既然看到这里了,如果觉得不错,随手点个赞、在看、转发三连吧,如果想第一时间收到推送,也可以给我个星标⭐~谢谢你看我的文章,我们,下次再见。
>/ 作者:卡兹克、水杉
>/ 投稿或爆料,请联系邮箱:wzglyay@virxact.com