江南农商银行股权拍卖背后的经营与合规困局

   2025-08-11 kongyu1040
核心提示:近期,资产交易平台挂出一则司法拍卖信息,江苏江南农村商业银行(简称:江南农商银行)3285687股股权因金融借款合同纠纷,将于8

近期,资产交易平台挂出一则司法拍卖信息,江苏江南农村商业银行(简称:江南农商银行)3285687股股权因金融借款合同纠纷,将于8月24日10:00开启一拍,由江苏省常州市中级人民法院处置,起拍价855.92万元,保证金86万元,截至目前0人报名、6人关注、1815人围观。图片

此次拍卖股权的所有人为常州海榕行商贸有限公司,处置依据是(2025)苏04执112号之二执行裁定书,股权已被常州市中级人民法院查封,关联拍卖对象含欧普石油天然气集团有限公司等多家企业,市场价与超拍价同为855.92万元,每股单价约2.605元。图片图片

江南农商银行成立于2009年12月31日,由常州辖内原5家农村中小金融机构(常州市区、新北、武进、溧阳、金坛)合并发起设立,是全国首家地市级股份制农村商业银行。在股权结构上,控股股东为常州投资集团有限公司,持股比例74.13%,认缴出资额8.01亿元;第二大股东是江苏新启投资有限公司,持股比例25.87%,认缴出资额2.8亿元。

图片

作为江苏省内头部农商银行,江南农商银行凭借良好的区位优势与客户基础,在当地法人银行机构中综合实力靠前,区域竞争力较强,联合资信《江苏江南农村商业银行股份有限公司2025年跟踪评级报告》也维持其主体长期信用等级为AAA。然而,评级报告同时也指出,该行在经营发展过程中面临着资产质量、盈利水平、业务结构等多方面的风险挑战。

在资产质量方面,联合资信认为江南农商行信贷资产质量仍处于行业较好水平,但也存在一些问题。2024年末不良贷款率为1.32%,较2023年末的1.03%有所上升;拨备覆盖率为227.32%,相较于2023年的302.90%有明显下降,关注类贷款占比2.21%也呈上升趋势,这表明部分信贷资产存在向不良转化的风险。此外,该行贷款行业集中度高,2024年末前五大行业贷款合计占比67.58%,联合资信表示,在出口加工增长乏力的背景下,贷款业务面临着行业集中风险。

盈利方面,联合资信指出江南农商行净利差不断收窄,未来盈利实现面临挑战。2022-2024年,该行净利差从2.27%降至1.53%,呈现持续收窄态势。2024年,利息净收入为92.76亿元,较2023年的94.74亿元有所下降;手续费及佣金净收入为3.88亿元,相比2023年的6.16亿元大幅下滑。尽管2024年营业收入128.37亿元、净利润41.67亿元较上年有所增长,但联合资信认为,净利差收窄对其盈利增长的持续性构成了压力。

业务结构上,江南农商银行个人贷款增长承压。2024年末,个人贷款规模为1051.37亿元,较2023年下降7.66%,其中个人住房按揭贷款余额降幅达16.24%。联合资信分析,受同业竞争加大、区域内个人信贷需求下降以及房地产市场疲软等因素影响,个人贷款业务增长乏力。

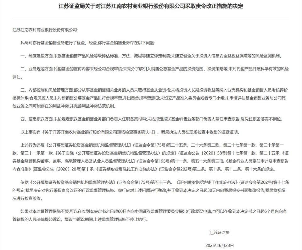
除了经营层面的风险,江南农商银行在合规方面也问题频出。江苏证监局最新披露的整改决定书,揭示了该行基金销售业务中的诸多合规漏洞。在制度建设上,未建立基金销售产品风险等级评估制度,也缺乏投资人信息安全及权益保障的风险监测机制;业务规范上,宣传内容未经合规审核,对代销产品的风险评估不充分;内部控制和风险管理上,部分人员无从业资格,考核机制不合理,新销售产品合规审查缺失,未设立专门的产品准入机构,利益冲突防范机制不完善;信息报送方面,存在备案材料和审查报告未按规定报送、反洗钱报备落实不到位等情况。

回溯近一年多,江南农商银行的罚单记录不断刷新,累计罚金已高达316.5万元。2024年6月,因违反反洗钱、支付结算等多项规定,该行被央行常州市分行警告并罚款206.5万元,这也是年内金额最高的一笔罚单;同年8月,常州武进支行因员工行为管理疏漏被罚45万元;12月,因信用卡资金监测不力被罚35万元,零售业务主管同步受到警告;2025年初,宜兴支行因银行承兑汇票贸易背景审核不严被罚30万元,相关客户经理也遭到处罚。在不到一年半的时间里,罚单接连不断。图片

值得关注的是,与频发的合规问题形成鲜明对比的是该行高管的薪酬水平。2024年,江南农商银行高管应发薪酬2325.4万元(含税)。剔除掉非执行董事、非职工监事领取的160万元后,剩余14名董监高税前薪酬达2156万元,人均154.67万元。数据显示,同期10家上市农商银行高管平均年度报酬总额仅为1346.7万元,江南农商银行这一数据远超行业均值。事实上,2023年该行高管应发薪酬更高达2585.96万元,连续多年维持在行业高位。

本文源自:金融界

作者:吴言

 
举报收藏 0打赏 0评论 0
 
更多>同类资讯
  • kongyu
    加关注0
  • 没有留下签名~~
推荐图文
推荐资讯
点击排行
网站首页  |  关于我们  |  联系方式  |  用户协议  |  隐私政策  |  版权声明  |  网站地图  |  排名推广  |  广告服务  |  积分换礼  |  网站留言  |  RSS订阅  |  违规举报  |  鄂ICP备2020018471号