向不符合条件的企业进行续贷等,中国农业发展银行漯河市分行被罚60万元

   2025-08-03 kongyu810
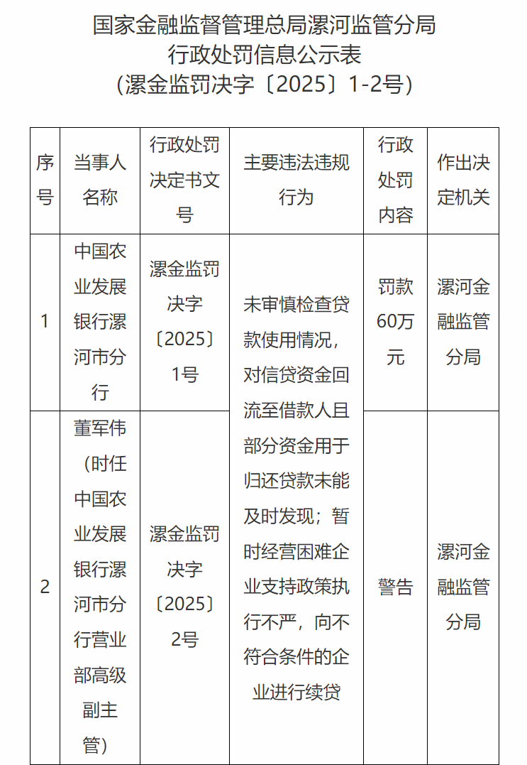
核心提示:7月24日,国家金融监督管理总局漯河监管分局行政处罚信息公示表显示,中国农业发展银行漯河市分行,未审慎检查贷款使用情况,对

7月24日,国家金融监督管理总局漯河监管分局

行政处罚信息公示表显示,中国农业发展银行漯河市分行,未审慎检查贷款使用情况,对信贷资金回流至借款人且部分资金用于归还贷款未能及时发现;暂时经营困难企业支持政策执行不严,向不符合条件的企业进行续贷,被罚款60万元;董军伟(时任中国农业发展银行漯河市分行营业部高级副主管),被警告。

图片

 
举报收藏 0打赏 0评论 0
 
更多>同类资讯
  • kongyu
    加关注0
  • 没有留下签名~~
推荐图文
推荐资讯
点击排行
网站首页  |  关于我们  |  联系方式  |  用户协议  |  隐私政策  |  版权声明  |  网站地图  |  排名推广  |  广告服务  |  积分换礼  |  网站留言  |  RSS订阅  |  违规举报  |  鄂ICP备2020018471号